通知公告

首页 >> 新闻中心 >> 通知公告 >> 正文

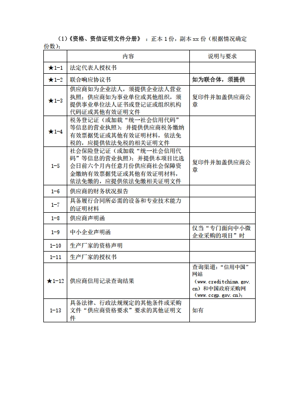
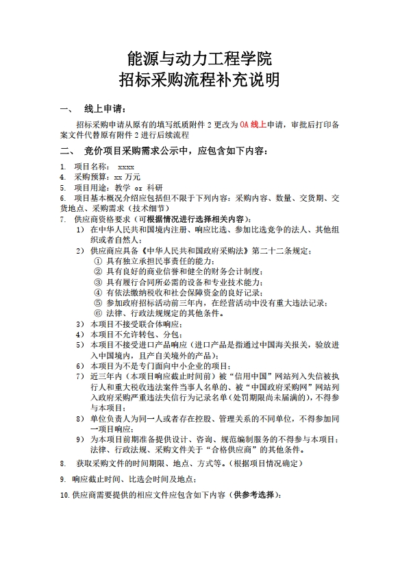
beat365官方网站招标采购流程补充说明

发布日期:2023-10-20    作者:     来源:     点击:


快速链接

版权所有 © 2021  beat·365|官方网站
地址:北京市昌平区高教园南三街9号   电话010-61716819